官方微信公众号
首页
关于协会
协会简介
历史沿革
协会章程
组织领导
理事
组织机构
部门职责
协会荣誉
社会责任
收费信息公示
大事记
联系我们
新闻资讯
国内要闻
行业动态
协会动态
企业动态
通知公告
重要活动
专业服务
安全服务机构评价
信用评价
人才培训考核
“双优”评选
管理与技术咨询
团体标准
项目经理评价
QC小组竞赛活动
国际国内交流
水利企业发展论坛
推荐评优报奖
安全生产责任保险
会员中心
会员动态
水利企业发展报告
服务指南
入会程序
服务价值
会员活动
副会长单位
常务理事单位
理事单位
普通会员单位
新入会会员
党建
支部活动
中央精神
党建工作
学习资料
“三会一课”
群团活动
专家智库
安全生产
质量管理
工程建设
工程运行管理
技术标准
人才培训考核
信用评价
数字孪生(智慧水利)
信息查询
证书查询
会员查询
其他查询
专家查询
新闻资讯
位置:
首页
新闻资讯
通知公告
国内要闻
行业动态
协会动态
企业动态
通知公告
重要活动
通知公告
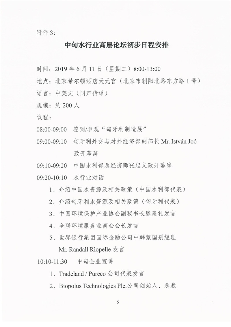
关于邀请参加中匈水行业高层论坛的通知
时间:2019-05-28
浏览次数:1259次
返回列表
上一篇:转发《水利部办公厅关于开展2019年水利“安全生产月”和“安全生产万里行”活动的通知》
下一篇:关于表彰2017-2018年度全国优秀水利企业、优秀水利企业家的决定